【人教版】六下数学期中复习四大专题精炼(专题一:填空题)(已优化)资源社12个月前更新关注私信0150866【人教版】六下数学期中复习四大专题精炼(专题一:填空题)(已优化)此内容为付费资源,请付费后查看¥8永久会员(联系微信加入付费社群)免费立即购买您当前未登录!建议登陆后购买,可保存购买订单付费资源已售 54 ——预览已结束,还剩19页未读——开通会员后可免费下载高清完整文档 赶紧收藏我们,查看更多心仪的内容?按Ctrl+D收藏我们 或 发现更多 © 版权声明 本站资源大多来自网络,如有侵犯你的权益请联系管理员,我们会第一时间进行审核删除。站内资源为网友个人学习或测试研究使用,未经原版权作者许可,禁止用于任何商业途径!请在下载24小时内删除! 如果遇到付费才可观看的文章,建议升级永久会员或者成为认证用户。全站所有资源“任意下免费看”。本站资源少部分采用7z压缩,为防止有人压缩软件不支持7z格式,7z解压,建议下载7-zip,zip、rar解压,建议下载WinRAR。 THE END六年级数学 喜欢就支持一下吧点赞66 分享QQ空间微博QQ好友海报分享复制链接收藏
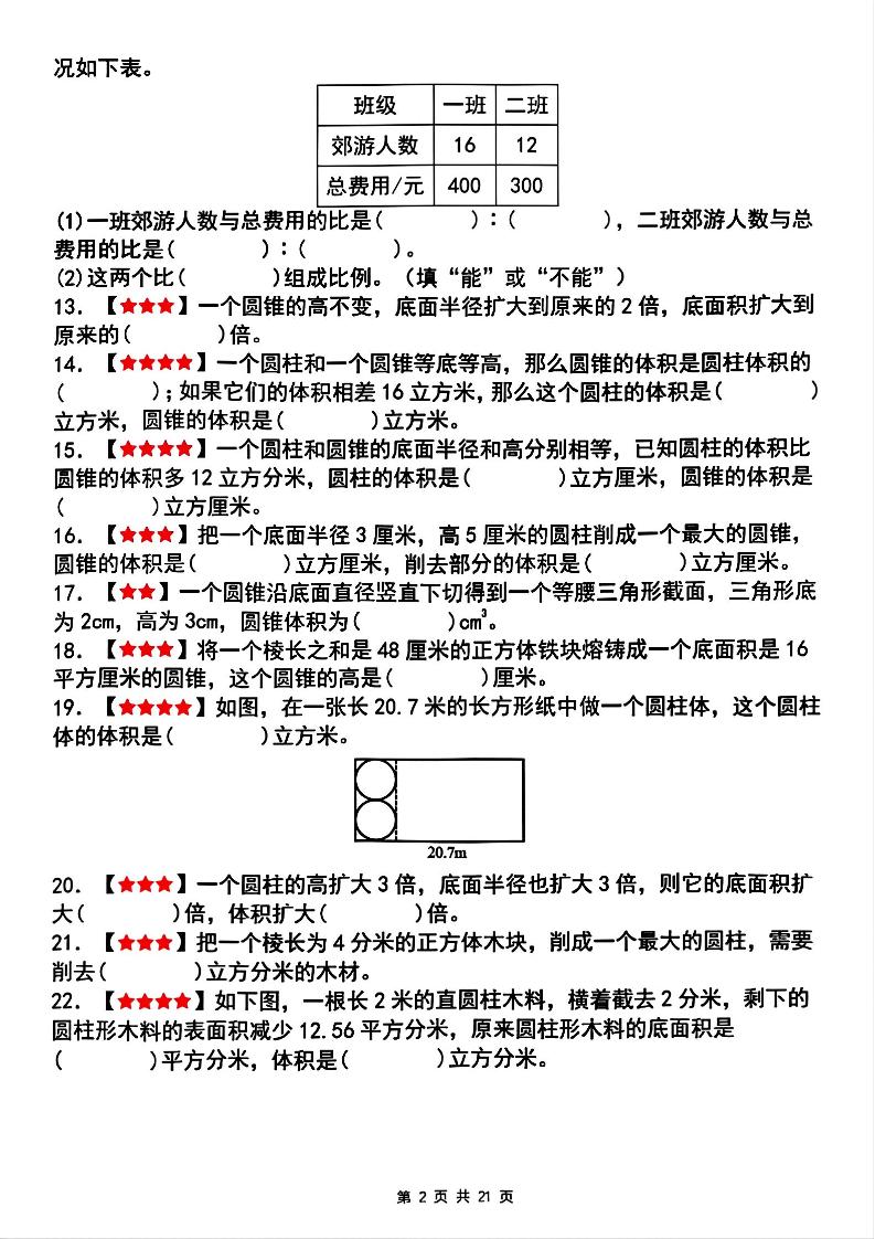
暂无评论内容